爆料网与吃瓜网51官网版 揭示真相的双重视角
    主页 / 资讯 / 方案 / 请保存!避免交通拥堵的措施,让您可以安全参观2025年农机展

请保存!避免交通拥堵的措施,让您可以安全参观2025年农机展

2025-10-18 12:14


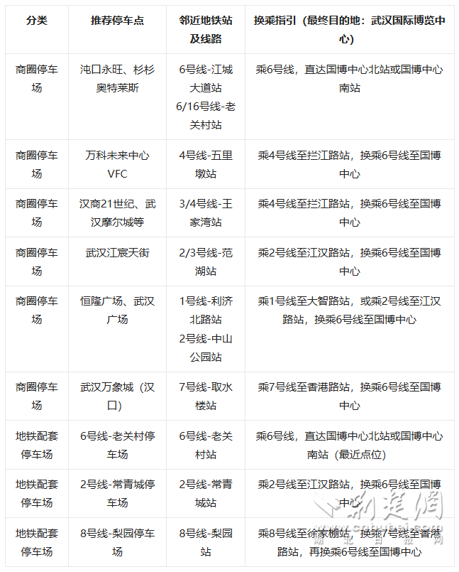
(中日通讯员 熊文佳)2025年中国国际农业机械展览会将于10月19日至30日在武汉国际展览中心举办。展览期间,国展中心周边部分道路交通将受到影响。为帮助市民和观展人员合理安排出行,武汉交警发布以下交通提示。 暴露期间部分路段交通将受到影响。 交货时间为晚上 8:00 起。米。 10 月 19 日至晚上 8:00米。 25日上午7点开始拆除。 10月29日至30日每天至午夜,场馆范围包括壮阳大道、芳林路、锅巴大道、留新南路、晴川大道、左安大道等相关路段。展会期间(10月26日至28日上午8:00至下午6:00)青川博尔六新南路将出现交通拥堵evard 和留新北路。建议市民提前规划好出行路线,尽量避开上述道路。 如果您是附近的居民,请不要来访。 展览期间,国展中心北区(航大御景湾、襄阳大江等)车辆可经新五里一路、御御大道分流至汉新大道。国展中心以南、三环以北地区车辆(如亭兰、江山、悦绿城金地风起车辆)可沿老观路、晴川街、左安街至江观二路,再沿船阳街、江城街绕行。金地兰亭小区内车辆可绕行老关中路、庄口路到达三环。为保证必要的交通需求,在相应路口设置了专用人行道。 我们建议您将车停在安全便捷的“P+R”停车场并换乘地铁。 为缓解展馆周边交通拥堵,鼓励观众选择“P+R”出行方式。即开车到地铁站附近的停车场停车,然后换乘地铁到达展会现场。多个商圈均设有停车位,66广场、武汉天地一方、周口永旺、梦想时代、武汉江城天街等武汉地铁站还设有辅助停车场,共有车位4.6万余个,方便市民停车、打表换乘。 旅游小贴士问答: 1、主要优点:将车辆停放在地铁网外的停车场再转乘地铁,可以有效避免展馆周边道路拥堵和停车问题。 2.路线轴线:哪里停车即使离开场馆,最终还是要换乘地铁6号线,在“N”站下车。国展中心东站”或“国展中心南站”。 3、实时查询:建议使用高德导航和“武汉停车”APP/小程序,实时查看停车场内可用车位及周边路况,规划最佳出行路线。 公交运输变得更加高效 建议市民和观展观众优先乘坐地铁、公交等公共交通。可以直接乘坐地铁6号线在“国展中心北站”或“国展中心南站”下车即可前往展馆。换乘地铁6号线,可轻松抵达武汉天河机场、武汉火车站、汉口火车站、武昌火车站等交通枢纽。 乘坐公共交通,乘坐554、580路至关帝路公交站,或乘坐580、704、K61路至耀大道留新北路站步行约5分钟即可到达展会现场。 一经发现,将实施交通限制。检查当地交通标志和交警指示。合理规划行程,环保出行,赏展。 附件一:商务区停车位一览表 附件2:schoolcity地铁站周边停车场一览表

服务支持

我们珍惜您每一次在线询盘,有问必答,用专业的态度,贴心的服务。

让您真正感受到我们的与众不同!